湖南省室内装饰协会网
失信曝光台
联系我们
网站首页
关于协会
协会简介
组织机构
服务宗旨
协会荣誉
协会章程
自律公约
行业动态
协会通知
行业新闻
行业标准
市州协会
消费警示
会员资讯
入会须知
专业会员
会员名录
装饰企业设计、施工资质
监理企业资质
安全质量标准化证书
企业信用等级证书
装饰推荐
优秀装饰企业
优质工程
新产品新材料展示
优秀设计师
优秀项目经理
优秀监理师
培训认证
认证须知
设计师技术专业证书
项目经理技术专业证书
监理师技术专业证书
诚信公示
失信曝光台
守信表彰榜
党建文化
党的政策
党建活动
保康检测
表格下载
行业规范
行业规范
当前位置:
首页
>
行业规范
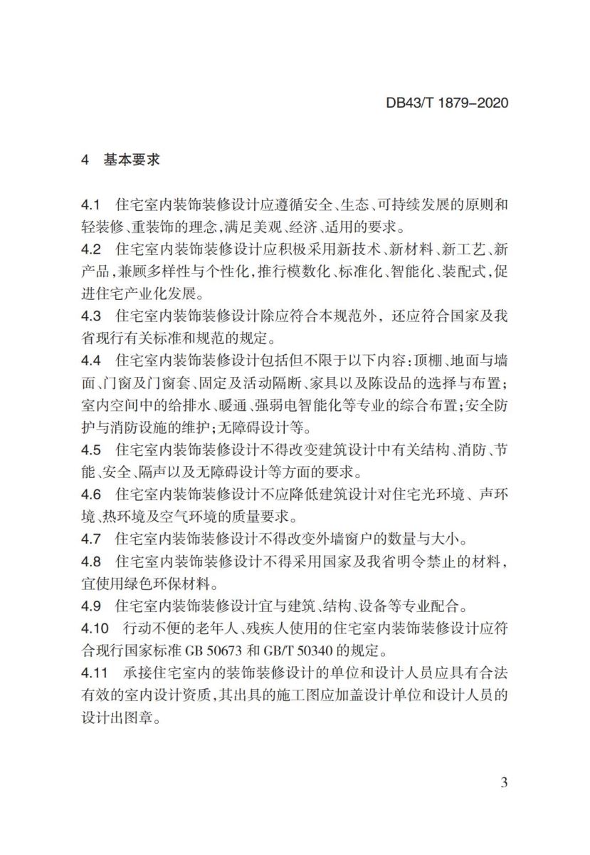
湖南省地方标准《城镇住宅室内装饰装修设计规范》
作者:
站长
日期:2019/5/6 11:21:33 人气:
6811
标签:行业规范
湖南省室内装饰协会网
湖南省室内装饰协会网
分享到:
湖南省室内装饰协会网
湖南省室内装饰协会网
上一篇:
生态家合同
下一篇:
监理合同
湖南省室内装饰协会网
Copyright ◎ 2020-2021 www.hnida.org Hunan interior decoration Association 湖南省室内装饰协会 版权所有
扫码关注湖南省室内装饰协会公众号
湖南省室内装饰协会联系方式 :地址:长沙市五一大道549号(联合商厦4F)
电话:0731-82240808 0731-82239398 0731-89606786
官方微信
联系电话
座机
0731-82240808
协会邮箱
协会邮箱
hnslzsxh@126.com
返回顶部